设为首页
|
加入收藏
关注我们:
网站首页
走进金盛
公司简介
资质荣誉
企业文化
经营理念
业务介绍
拍卖公告
新闻中心
拍品展示
法律行规
拍卖规则
人才招聘
用户留言
联系我们
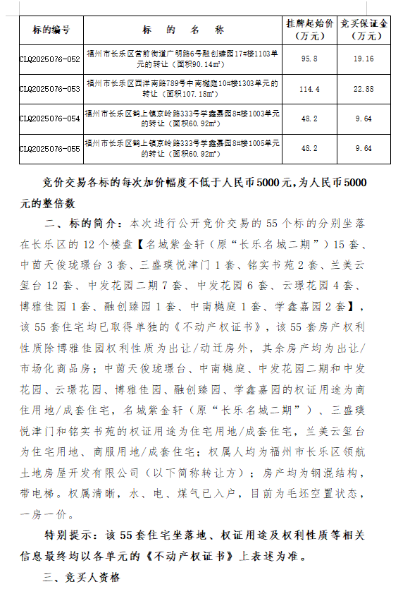
2026年1月14日福州市长乐区共55套市场化商品房(拍卖会)
来源:
|
作者:
fjsjspm
|
发布时间:
2025-12-26
|
5070
次浏览
|
🔊
点击朗读正文
❚❚
▶
|
分享到:
上一篇:
2026年1月15日......
下一篇:
2026年1月13日......